简体 | 繁体
  • 首页
    • 香港中小企內地及大灣區小紅書市場推廣計劃
    • 香港內地及大灣區中小企Bilibili 市場推廣計劃
    • 2023 第一屆 粵港澳培訓師職業技能大賽
      • 新聞
      • 主辦單位確認書 (香港)
      • 活動資訊
      • 粵港澳一試三證名單
      • 粵港澳培訓師大賽介紹
    • 第一屆粵港澳培訓師職業技能大賽 (香港賽區)
    • 職專畢業生留港計劃(VPAS)
    • 大灣區新聞
  • 協會介绍
    • 協會概况
    • 友好合作
      • 大连钰波科技有限公司
      • 深圳市职工教育和职业培训协会
      • 珠海市職工教育和職業培訓協會
      • 广东省职业培训和技工教育协会
      • 中国职协/中国培训雜誌协会
      • 广东深圳市职业训练学院
    • 最新活動
      • 和階粉彩體驗班(網上課程)
      • Thei演講
    • 中醫中藥應用研究協會
  • 课程介绍
    • 最新课程
      • CVCC 核心能力 專業認證證書課程
    • 热门课程
    • 工聯會進修中心
    • 青年协会持续进修中心课程
    • 醫藥及護理、保健養生類培訓課程
    • 孕婦及嬰、幼兒類培訓課程
    • 教育類培訓課程
    • 設計、藝術類培訓課程
    • 管理、營銷類培訓課程
    • 心理、綜合服務諮詢類培訓課程
    • 烹飪、餐飲及食品安全類培訓課程
    • 綜合課程
    • 特殊兒童的教育
    • 大灣區
    • 創意|創業
    • 香港基督教青年會專業進修書院
    • VTC 職業訓練局
  • 内地協會介绍
    • 全国核心能力认证CVCC
    • 深圳市職工教育和職業培訓協會
    • 中國職工教育和職業培訓協會
    • 广东省职业培训和技工教育协会
    • 海南省职业培训协会
    • 珠海市職工教育和職業培訓協會
  • 专业委员会
  • 证书介绍
  • 证书查询系统
  • 常见问题
  • 联系我们
  • 導師名冊
  • 简体
  • |
  • 繁体
    •  个人中心
    •  退出
  • 登录
    •  登录
    •  注册

最新课程


《大灣區高校學生調酒大賽2026》—連接世界 · 互認未來 國際學分互認新趨勢研討會將於2026年4月在南沙舉行

《大灣區高校學生調酒大賽2026》—連接世界 · 互認未來 國際學分互認新趨勢研討會將於2026年4月在南沙舉行

香港高等科技教育學院攜手合作機構,聚焦學分互認機制,推動教育國際化銜接

查看更多
《2026大灣區優秀校長論壇》將于南沙舉行

《2026大灣區優秀校長論壇》將于南沙舉行

香港職工教育和職業培訓協會主辦,表聚焦國際化辦學,表彰卓越教育領導者

查看更多
《大灣區高校學生調酒大賽2026》—匠心融匯·味覽灣區 4月南沙啟幕

《大灣區高校學生調酒大賽2026》—匠心融匯·味覽灣區 4月南沙啟幕

香港職工教育和職業培訓協會與香港高等科技教育學院 聯合舉辦共促職教創新與青年交流

查看更多
3日2夜探索深圳----香港青年赴深圳内地技能研修團

3日2夜探索深圳----香港青年赴深圳内地技能研修團

查看更多
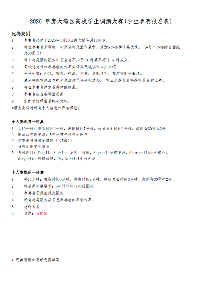
大灣區高校學生調酒大賽2026

大灣區高校學生調酒大賽2026

查看更多
訪問深圳攜創高級技工學校 深化兩地職業教育合作

訪問深圳攜創高級技工學校 深化兩地職業教育合作

查看更多
到訪襄陽職業技術學院

到訪襄陽職業技術學院

查看更多
香港與内地職業教育邁出新步伐 江西吉安市科技技工學校

香港與内地職業教育邁出新步伐 江西吉安市科技技工學校

查看更多
獲邀參加廣東茂名幼兒師範專科學校120週年校慶活動

獲邀參加廣東茂名幼兒師範專科學校120週年校慶活動

查看更多
關於廣東省企業培訓研究會2025年11月考期企業培訓師職業技能等級認定實名制報名確認的通知

關於廣東省企業培訓研究會2025年11月考期企業培訓師職業技能等級認定實名制報名確認的通知

查看更多
  • 上一页
  • 1
  • 2
  • 3
  • 4
  • 5
  • 6
  • ...
  • 20
  • 21
  • 下一页

热门课程

整理收納師專業證書課程
整理收納師專業證書課程
2024年 企業培訓師 (二級 三級)  職業技能等級認定考試與培訓
2024年 企業培訓師 (二級 三級) 職業技能等級認定考試與培訓
營養配餐師高級文憑課程
營養配餐師高級文憑課程
中醫藥膳製作師專業培訓證書
中醫藥膳製作師專業培訓證書
中國營養師專業培訓證書
中國營養師專業培訓證書
痛風醫療護理知多少
痛風醫療護理知多少


小鹅通网校手机版

小鹅通网校电脑版

微信号

香港職工教育和職業培訓協會 HKZX 地址:香港九龍(油尖旺區)旺角廣東道982號嘉富商業中心1803室 电话:(852) 2468 3439 / 3904 3645 传真:(852) 2467 2452 電郵:info@hktc.hk http://hkzx.hk

  • 首页
    • 香港中小企內地及大灣區小紅書市場推廣計劃
    • 香港內地及大灣區中小企Bilibili 市場推廣計劃
    • 2023 第一屆 粵港澳培訓師職業技能大賽
    • 第一屆粵港澳培訓師職業技能大賽 (香港賽區)
    • 職專畢業生留港計劃(VPAS)
    • 大灣區新聞
  • 協會介绍
    • 協會概况
    • 友好合作
    • 最新活動
    • 中醫中藥應用研究協會
  • 课程介绍
    • 最新课程
    • 热门课程
    • 工聯會進修中心
    • 青年协会持续进修中心课程
    • 醫藥及護理、保健養生類培訓課程
    • 孕婦及嬰、幼兒類培訓課程
    • 教育類培訓課程
    • 設計、藝術類培訓課程
    • 管理、營銷類培訓課程
    • 心理、綜合服務諮詢類培訓課程
    • 烹飪、餐飲及食品安全類培訓課程
    • 綜合課程
    • 特殊兒童的教育
    • 大灣區
    • 創意|創業
    • 香港基督教青年會專業進修書院
    • VTC 職業訓練局
  • 内地協會介绍
    • 全国核心能力认证CVCC
    • 深圳市職工教育和職業培訓協會
    • 中國職工教育和職業培訓協會
    • 广东省职业培训和技工教育协会
    • 海南省职业培训协会
    • 珠海市職工教育和職業培訓協會
  • 专业委员会
  • 证书介绍
  • 证书查询系统
  • 常见问题
  • 联系我们
  • 導師名冊
       

香港職工教育和職業培訓協會©2024.版權所有 香港